
Hội Liên hiệp Phụ nữ Tỉnh Tuyên Quang là tổ chức chính trị – xã hội của phụ nữ trong tỉnh, có nhiệm vụ đoàn kết, tập hợp, vận động các tầng lớp phụ nữ phát huy truyền thống, tiềm năng, trí tuệ và sức sáng tạo trong sự nghiệp xây dựng và phát triển quê hương.
Lịch sử hình thành và phát triển

Năm 1946, Tỉnh hội phụ nữ cứu quốc Tuyên Quang được thành lập, đồng chí Dương Thị Kim (Tức Dương Thị Ổn) là Bí thư Tỉnh Hội. Cuối năm 1946 đồng chí Dương Thị Kim được điều lên nhận công tác tại huyện Chiêm Hoá, Đồng chí Thái Hà làm Bí thư Phụ nữ cứu quốc tỉnh. Trong năm 1946, thực hiện chủ trương đưa cán bộ nữ trong lực lượng vũ trang và các tổ chức quần chúng khác về đảm nhận công tác phụ vận, tổ chức và lực lượng cán bộ phụ nữ của tỉnh, huyện được tăng cường. Ban phụ vận tỉnh được thành lập, Đồng chí Nguyễn Thị Lộc làm Trưởng ban. Hội phụ nữ cứu quốc được thành lập đến cấp huyện, xã. Trong số những bí thư phụ nữ cứu quốc đầu tiên của các huyện, có đồng chí Hồng Vân, Lê Minh Hoan (tức Được), Nguyễn Thị Bích (tức Thiện)…Hầu hết các đồng chí đều là ủy viên huyện bộ Việt Minh của các huyện. Nhiều chị em phụ nữ được nhân dân cử vào Ủy ban hành chính, Ban Chấp hành Việt Minh và Ban Chấp hành các đoàn thể Nông dân, thanh niên, công nhân.
Ngày 06/01/1946, lần đầu tiên trong lịch sử, phụ nữ Tuyên Quang tuổi đời từ 18 trở lên, không phân biệt giàu nghèo, giai cấp, tôn giáo, dân tộc được đi bỏ phiếu bầu cử quốc hội, lựa chọn người thay mặt mình vào cơ quan quền lực nhà nước cao nhất. Cũng trong năm 1946 phụ nữ Tuyên Quang còn tham gia bầu cử Hội đồng nhân dân cấp tỉnh và cấp xã. Nhiều chị trúng cử Hội đồng nhân dân xã, tham gia vào chính quyền các cấp, công tác trong cơ quan của tỉnh, huyện.
Năm 1947, Hội Liên hiệp Phụ nữ tỉnh Tuyên Quang được thành lập.
Chức năng, nhiệm vụ

Chức năng
- Đại diện chăm lo, bảo vệ quyền, lợi ích hợp pháp, chính đáng của các tầng lớp phụ nữ, tham gia xây dựng Đảng, tham gia quản lý Nhà nước.
- Đoàn kết, vận động phụ nữ thực hiện đường lối, chủ trương của Đảng, chính sách, pháp luật của Nhà nước; vận động xã hội thực hiện bình đẳng giới.
Nhiệm vụ
- Tuyên truyền, giáo dục chính trị, tư tưởng, lý tưởng cách mạng, phẩm chất đạo đức, lối sống; đường lối, chủ trương của Đảng, chính sách, pháp luật của Nhà nước.
- Vận động các tầng lớp phụ nữ chủ động, tích cực thực hiện đường lối, chủ trương của Đảng, chính sách, pháp luật của Nhà nước, tham gia xây dựng Đảng, Nhà nước, phát triển kinh tế - xã hội và bảo vệ Tổ quốc; vận động, hỗ trợ phụ nữ nâng cao năng lực, trình độ, xây dựng gia đình hạnh phúc, cải thiện đời sống vật chất, tinh thần của phụ nữ.
- Tham mưu đề xuất, tham gia xây dựng, phản biện xã hội và giám sát việc thực hiện đường lối, chủ trương của Đảng, chính sách, pháp luật của Nhà nước có liên quan đến phụ nữ, gia đình, trẻ em và bình đẳng giới; bảo vệ quyền và lợi ích hợp pháp, chính đáng của các tầng lớp phụ nữ.
- Xây dựng, phát triển tổ chức Hội vững mạnh.
- Đoàn kết, hợp tác với phụ nữ các nước, các tổ chức, cá nhân tiến bộ trong khu vực và thế giới vì bình đẳng, phát triển và hòa bình.
Nguyên tắc tổ chức và hoạt động
Hội Liên hiệp Phụ nữ Việt Nam tổ chức và hoạt động theo nguyên tắc tự nguyện, dân chủ, liên hiệp, thống nhất hành động.
Cơ quan lãnh đạo Hội Liên hiệp Phụ nữ các cấp do bầu cử lập ra, tổ chức và hoạt động theo nguyên tắc tập trung dân chủ.
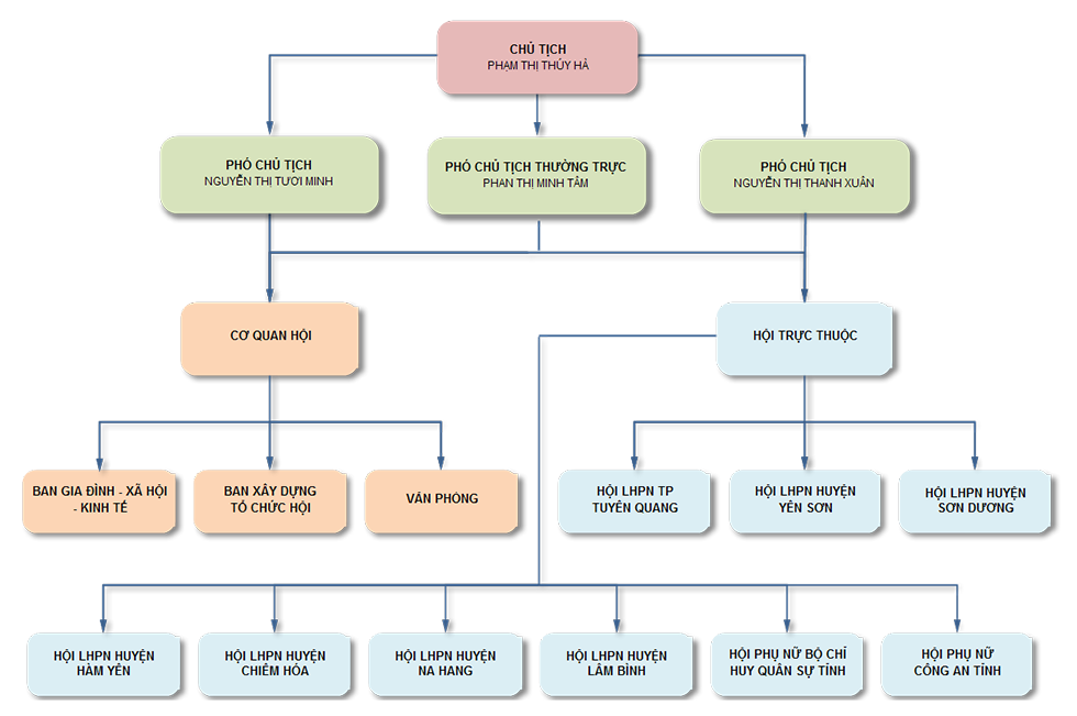
Bộ máy tổ chức

Bộ máy tổ chức Hội Liên hiệp Phụ nữ tỉnh Tuyên Quang


































TUYỂN DỤNG MỚI
SẢN PHẨM
THÔNG TIN